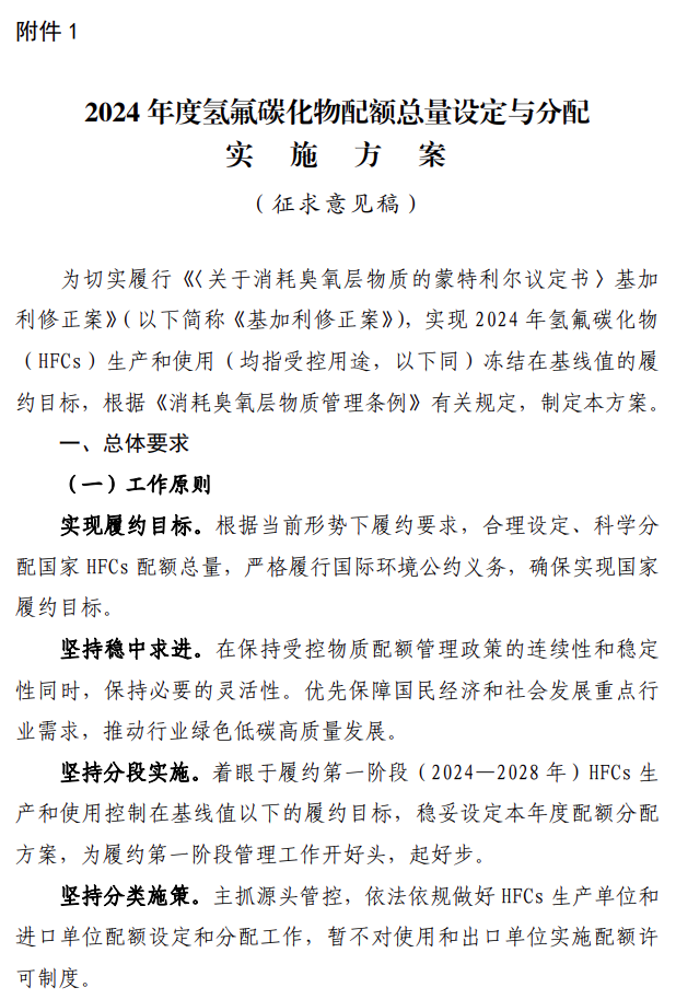
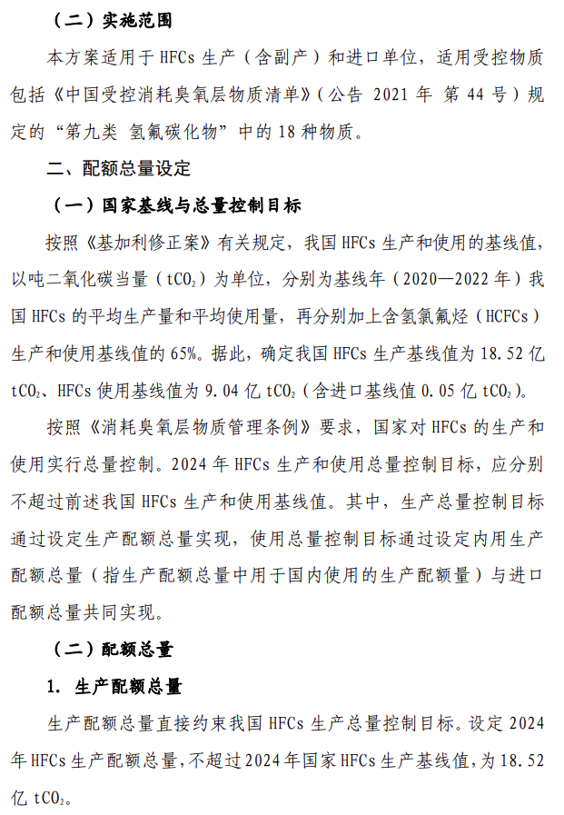
9月21日,生态环境部网站公布了关于公开征求《2024年度氢氟碳化物配额总量设定与分配实施方案(征求意见稿)》意见的通知,方案全文如下。








9月21日,生态环境部网站公布了关于公开征求《2024年度氢氟碳化物配额总量设定与分配实施方案(征求意见稿)》意见的通知,方案全文如下。








1、凡来源标注为“产业在线ChinaIOL”的信息、数据及图片内容、报告及目录均为本网原创,著作权受我国法律保护。如需转载,请注明“来源:产业在线”。
2、本网站注明“来源为其他媒体与网站”的文字、图片和视频,转载是出于非商业性的信息交流之目的,并不意味着赞同其观点或认同其内容的真实性。
3、约稿或长期合作,请联系本网。
以上内容最终解释权归产业在线所有。